新聞資訊
新聞資訊
- 精心設計的消防系統在高層建筑火災面前為什么會失靈
- 香港思考|施工場景火災風險警示!臨時無線方案筑牢安全屏障
- 電影院、禮堂、劇場、體育館等場所觀眾廳的疏散門要求
- 《江西省消防技術標準疑難問題解答》中,關于安全疏散的內容
- 變電站設備房間都要設置氣體滅火系統?
- 消防維保檢測出虛假報告,追責時間期限是多久
- 室外樓梯代替防煙樓梯:可行性、利弊與實施建議
- 前室的可開啟外窗面積指的是窗的面積還是開啟后的有效面積?
- 地面疏散誘導燈的選材
- 捋順疏散走道和疏散通道,拿下疏散走道最小凈寬度要求
聯系我們
廠家:智淼消防檢測設備廠家
手機:18910580194,15262554119
電話:4006-598-119
郵箱:18751140119@163.com
地址:江蘇省蘇州市常熟市黃河路275號城市之星119室
消防新聞
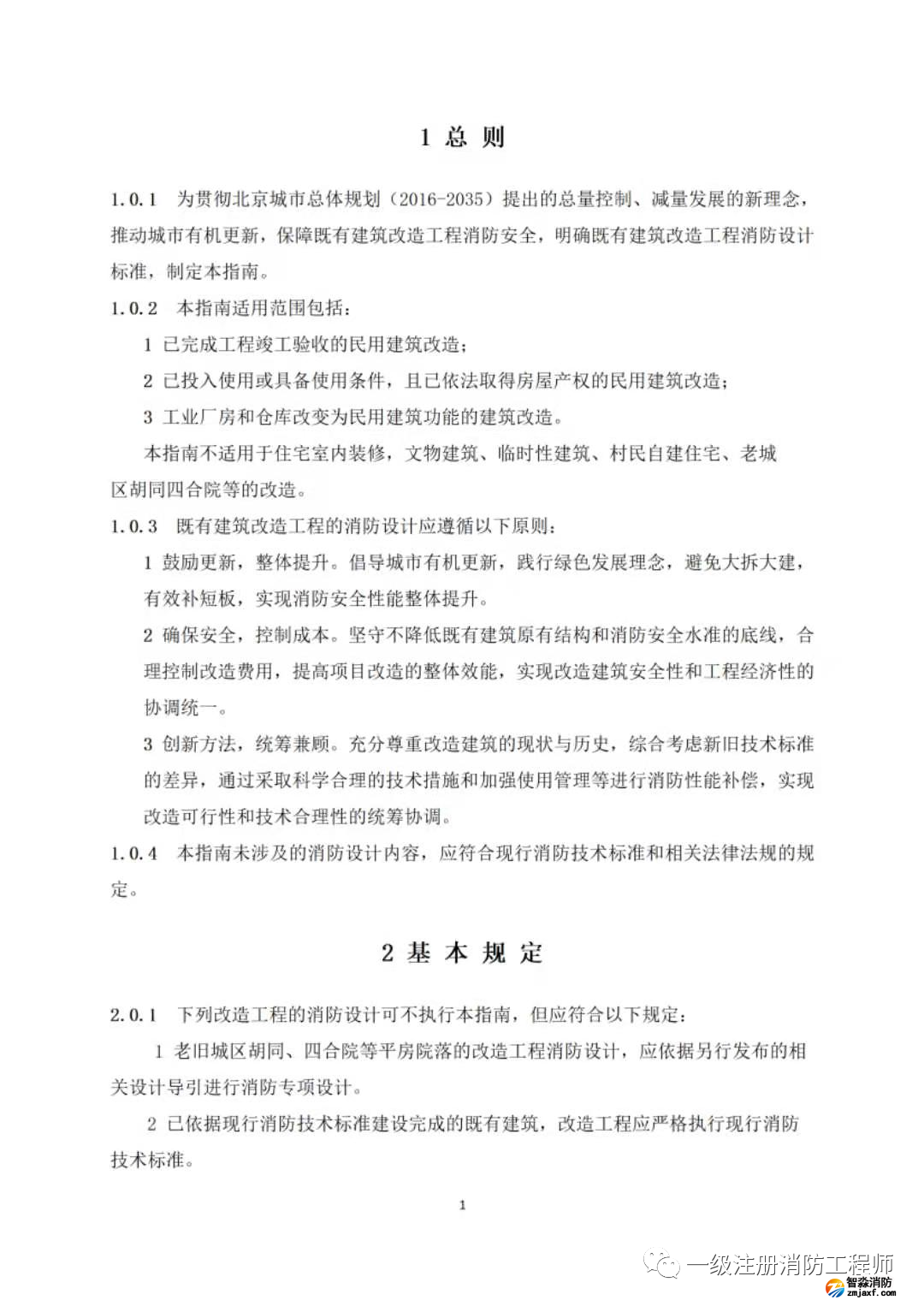
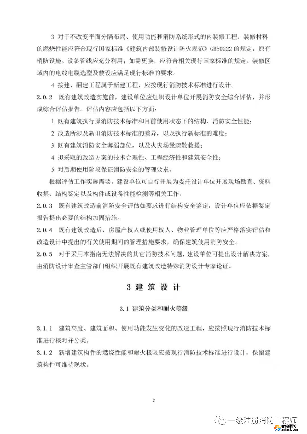
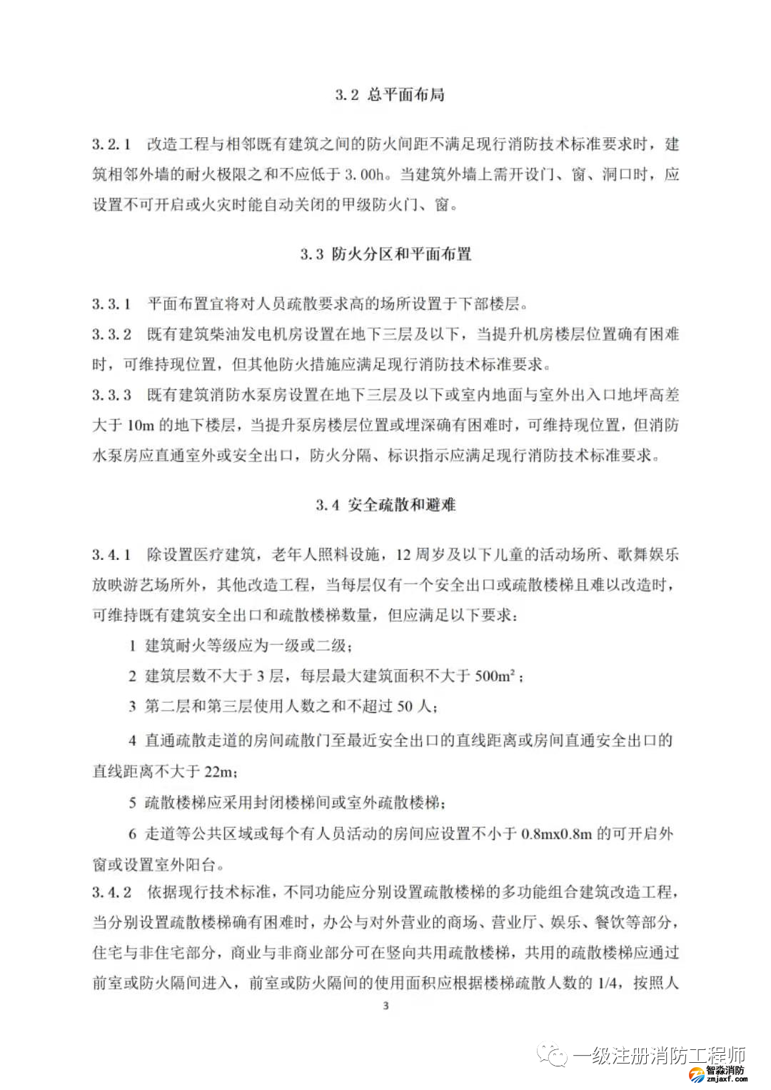
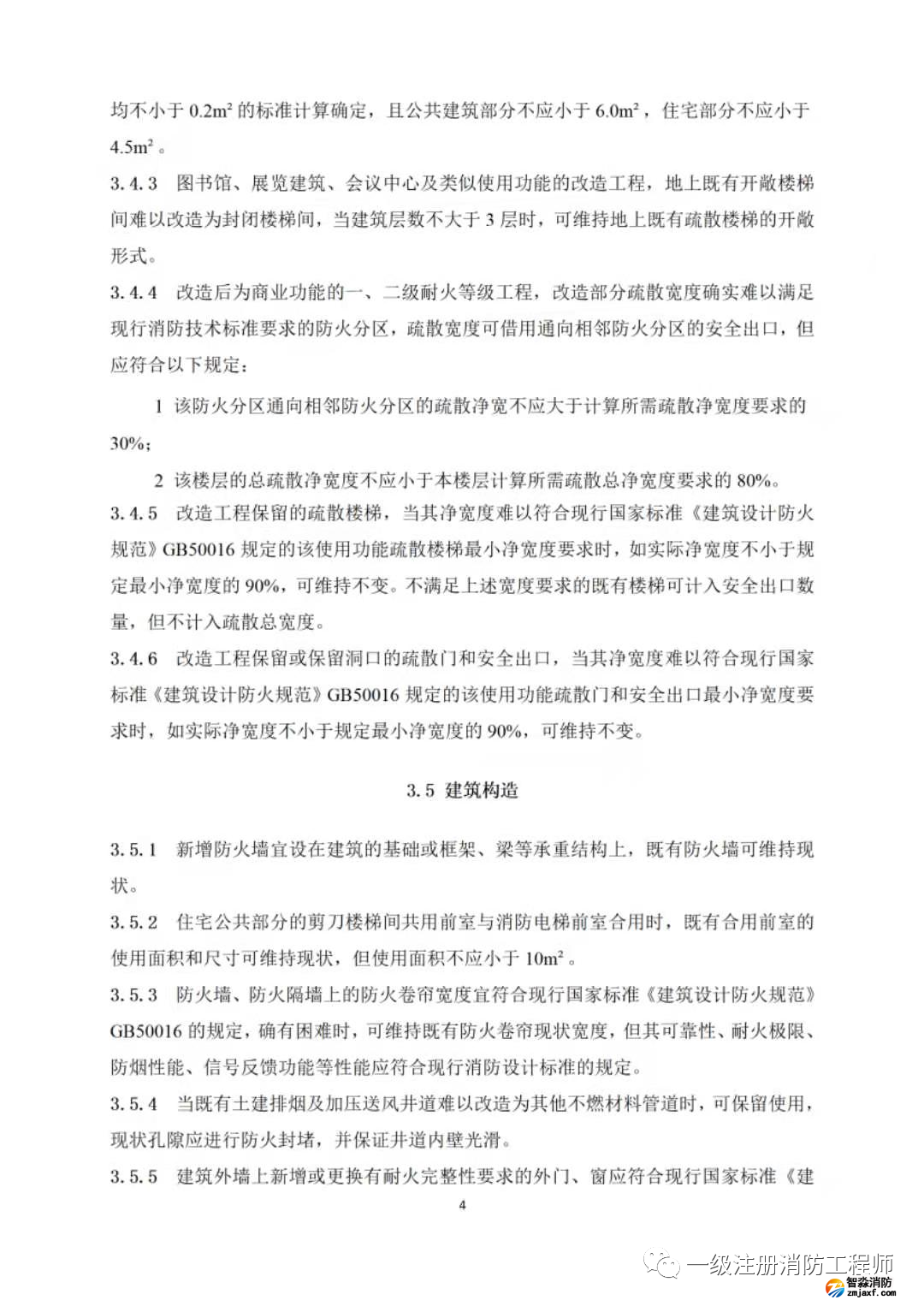
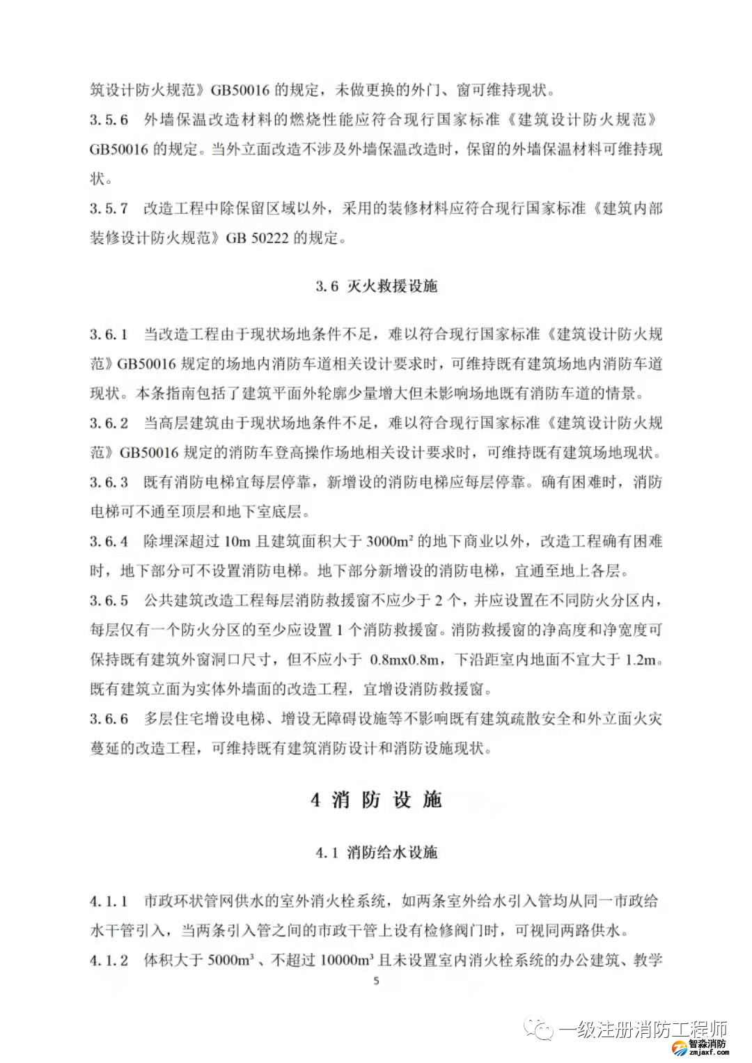
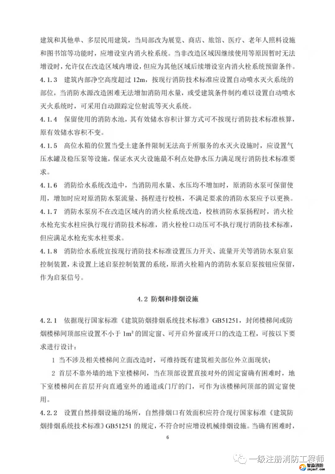
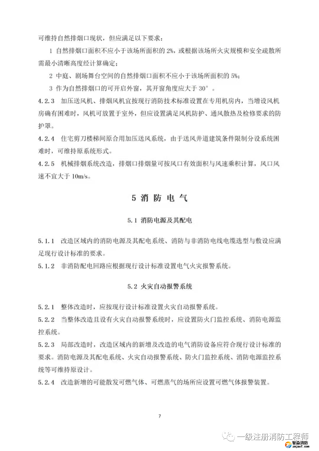
北京:《北京市既有建筑改造工程消防設計指南
- 作者:消防檢測設備
- 發布時間:2021-04-04 02:42:29
- 來源:http://www.123yhq.com/
- 點擊:518
北京:《北京市既有建筑改造工程消防設計指南》











標簽:




















蘇公網安備32058102002149號
客服QQ