新聞資訊
新聞資訊
- 電影院、禮堂、劇場、體育館等場所觀眾廳的疏散門要求
- 《江西省消防技術標準疑難問題解答》中,關于安全疏散的內容
- 變電站設備房間都要設置氣體滅火系統?
- 消防維保檢測出虛假報告,追責時間期限是多久
- 室外樓梯代替防煙樓梯:可行性、利弊與實施建議
- 前室的可開啟外窗面積指的是窗的面積還是開啟后的有效面積?
- 地面疏散誘導燈的選材
- 捋順疏散走道和疏散通道,拿下疏散走道最小凈寬度要求
- 穩壓罐壓力調節的必要性與合適壓力值的探討
- 鋼結構室外敞開連廊是否需要噴涂防火涂料的探討
聯系我們
廠家:智淼消防檢測設備廠家
手機:18910580194,15262554119
電話:4006-598-119
郵箱:18751140119@163.com
地址:江蘇省蘇州市常熟市黃河路275號城市之星119室
消防新聞
又一部特殊行業防火規范10月1日正式實施
- 作者:消防檢測設備
- 發布時間:2020-10-12 13:58:19
- 來源:http://www.123yhq.com/
- 點擊:589



《精細化工企業工程設計防火標準》GB51283-2020適用于精細化工企業新建、擴建和改建工程的防火設計。
精細化工企業
是指以基礎化學工業生產的初級或次級化學品、生物質材料等為起始原料,精細深加工而制取具有特定功能、特定用途、小批量、多品種、附加值高和技術密集的精細化工產品的工廠。
基礎化學工業生產的初級或次級化學品,指有機化工(石油、天然氣、煤、生物化工)、無機化工(鹽、氟、硅、磷、硫化工)等石油和化學工業企業生產的初級產品;生物質材料指動植物、微生物等制取的初級產品;最后的“等”,表示其他來源的初級產品,如空氣經空分產生的各種初級氣體產品等。
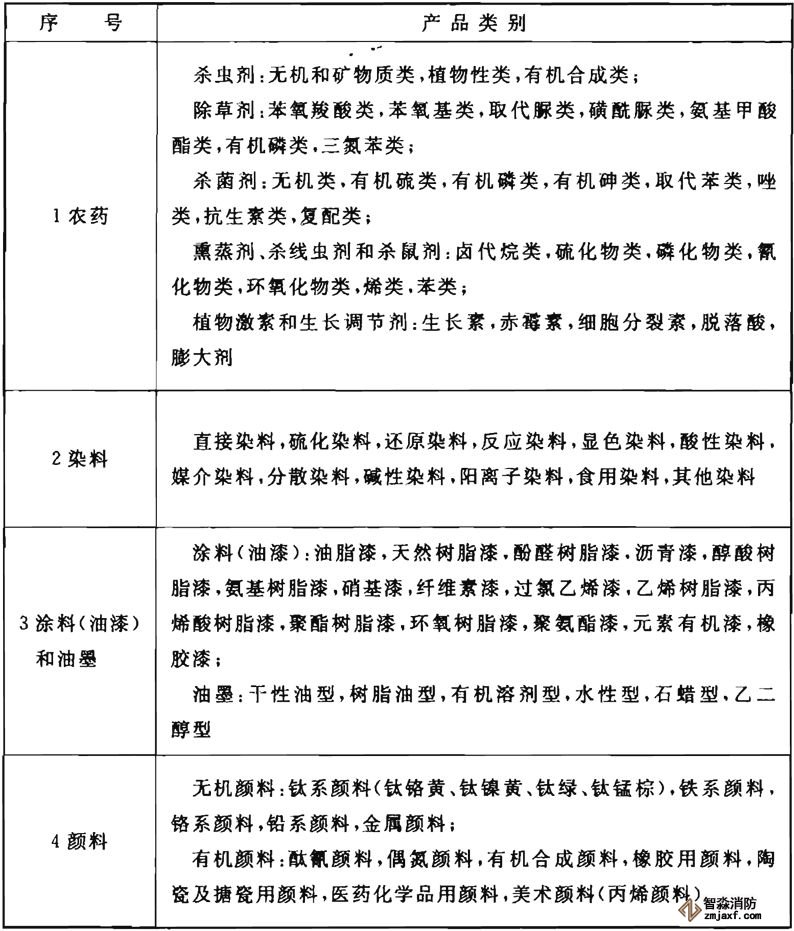
表1 精細化工產品分類


關于精細化工產品分類,上海市工程建設規范《精細化工企業設計防火規范》DGJ 08-2133將精細化工產品分為十五大類:農藥、染料、涂料(包括油漆和油墨)、顏料、試劑和高純物、信息用化學品(包括感光材料、磁性材料等能接受電磁波的化學品)、食品和飼料添加劑、黏合劑、催化劑和各種助劑、化學藥品(原料藥)和日用化學品、高分子聚合物中的功能高分子材料(包括功能膜、偏光材料等)、微電子化學品、生物化工制品(生物技術藥物、診斷試劑、化學藥物)、太陽能光伏光熱化學品、新材料(高性能膜材料、特種玻璃、功能陶瓷)等。
日本在1990年將精細化工產品分為36類:醫藥、農藥、有機顏料、合成染料、涂料、黏合劑、香料、化妝品、表面活性劑、肥皂和洗滌劑、印刷油墨、有機橡膠助劑、照相感光材料、催化劑、試劑、高分子絮凝劑、石油添加劑、食品添加劑、獸藥和飼料添加劑、紙及紙漿用化學品、塑料添加劑、金屬表面處理劑、芳香消臭劑、汽車用化學品、殺菌防霉劑、脂肪酸、稀土化學品、精密陶瓷、功能性高分子、生化制品、酶、增塑劑、穩定劑、混凝土外加劑、健康食品、有機電子材料等。
表1是在上海市工程建設規范《精細化工企業設計防火規范》DGJ 08的基礎上,參照日本1990年精細化工產品分類,并結合我國精細化工產品品種的發展制定的。
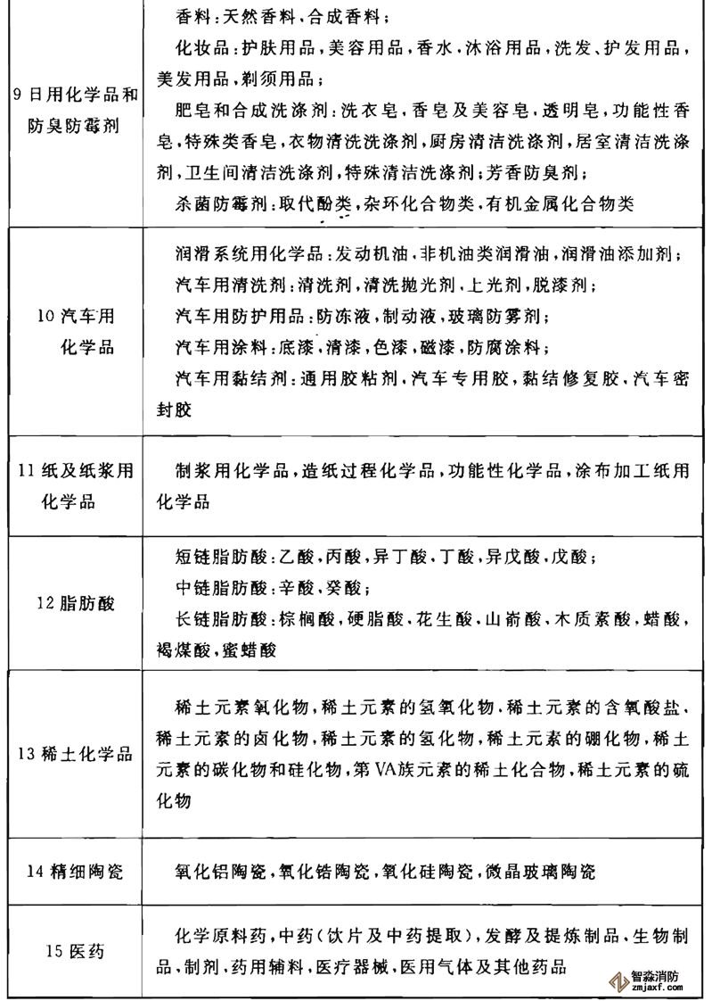
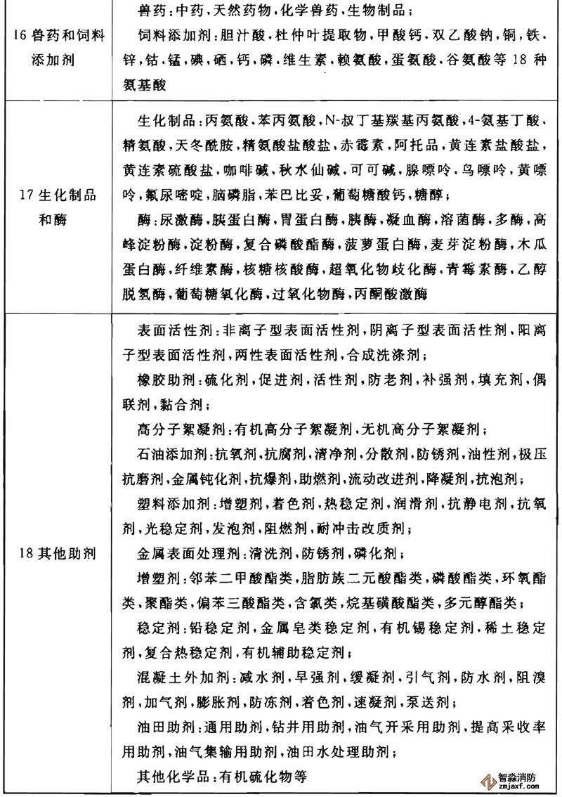
表2 精細化工產品分類舉例





標簽:
- 上一篇:如何選購拉力試驗機
- 下一篇:11月30日前廣東企事業單位需填報消防安全線上承




















蘇公網安備32058102002149號
客服QQ