新聞資訊
新聞資訊
- 電影院、禮堂、劇場、體育館等場所觀眾廳的疏散門要求
- 《江西省消防技術標準疑難問題解答》中,關于安全疏散的內容
- 變電站設備房間都要設置氣體滅火系統?
- 消防維保檢測出虛假報告,追責時間期限是多久
- 室外樓梯代替防煙樓梯:可行性、利弊與實施建議
- 前室的可開啟外窗面積指的是窗的面積還是開啟后的有效面積?
- 地面疏散誘導燈的選材
- 捋順疏散走道和疏散通道,拿下疏散走道最小凈寬度要求
- 穩壓罐壓力調節的必要性與合適壓力值的探討
- 鋼結構室外敞開連廊是否需要噴涂防火涂料的探討
聯系我們
廠家:智淼消防檢測設備廠家
手機:18910580194,15262554119
電話:4006-598-119
郵箱:18751140119@163.com
地址:江蘇省蘇州市常熟市黃河路275號城市之星119室
消防新聞
國家重點實驗室偏愛哪些儀器?
- 作者:消防檢測設備
- 發布時間:2020-07-20 13:46:27
- 來源:http://www.123yhq.com/
- 點擊:648
國家重點實驗室被稱為我國科技創新的國家隊。截至2020年5月,我國已建成國家重點實驗室542個。其中298家學科國家重點實驗室、174家企業國家重點實驗室和50家省部共建國家重點實驗室構成了我國整個國家重點實驗室體系的主體。
作為我國基礎研究和應用基礎研究的重要科技創新基地,各國家重點實驗室也是世界一流水平的公共實驗研究平臺,是先進儀器設施和科研裝備“聚寶盆”。根據2020年政府工作報的指示,“抓緊布局國家實驗室,重組國家重點實驗室體系”已成為今年的重點科技任務之一。緊鑼密鼓的建設腳步也在儀器設備的采購方面得到充分體現。
截至2020年6月30日,整個2020年上半年,共有20家國家重點實驗室發布了儀器設備采購需求,采購儀器設備近150種,采購總金額合計約1.274億。儀器信息網將這些中標信息進行了分析盤點,供讀者參考。
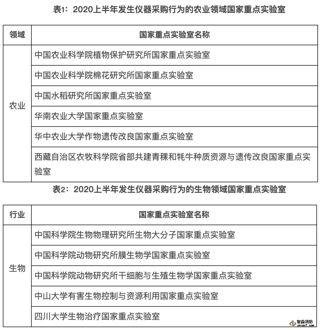
生物與農業領域需求“火在燒”
圖1:我國國家重點實驗室布局
我國的國家重點實驗室主要分布在9大科技領域,如圖1所示。其中生物與農業領域國家重點實驗室有77個,數量占比略低于制造與工程領域(16.6%),排名第二(14.2%)。

圖2:2020上半年發生儀器采購行為的國家重點實驗室涉及領域分布
而在2020年上半年采購儀器的國家重點實驗室中,共有7家來自農業領域,5家來自生物領域,合集數量占比竟高達60%,詳情如圖2所示。這也充分印證了2020年,我國在農業和生物領域的基礎研究需求旺盛,活力滿滿。

另外值得一提的是2020年上半年發生儀器采購行為的國家重點實驗室主要集中在北京和廣東。

圖2:2020年上半年發生儀器設備采購行為的國家重點實驗室地域熱區分布
甘肅、河南、湖北、上海、四川、陜西、浙江、西藏等地也有國家重點實驗室采購了儀器設備,詳情如圖2所示。

圖3:2020年上半年國家重點實驗室儀器采購價位分布
2020年上半年,在所有公布采購儀器詳情的各國家重點實驗中,采購的儀器設備單價超百萬的占比高達32%,另外50-100萬和30-50萬的儀器占比各達18%。超30萬金額的儀器數量占比近70%,詳情如圖3所示。
而在所有發生采購儀器行為的國家重點實驗室中,醫學醫療領域的廣州醫科大學呼吸疾病國家重點實驗室采購的儀器數量為各家之最,在2020年上半年一共采購儀器28類,合計金額達1924.28萬。
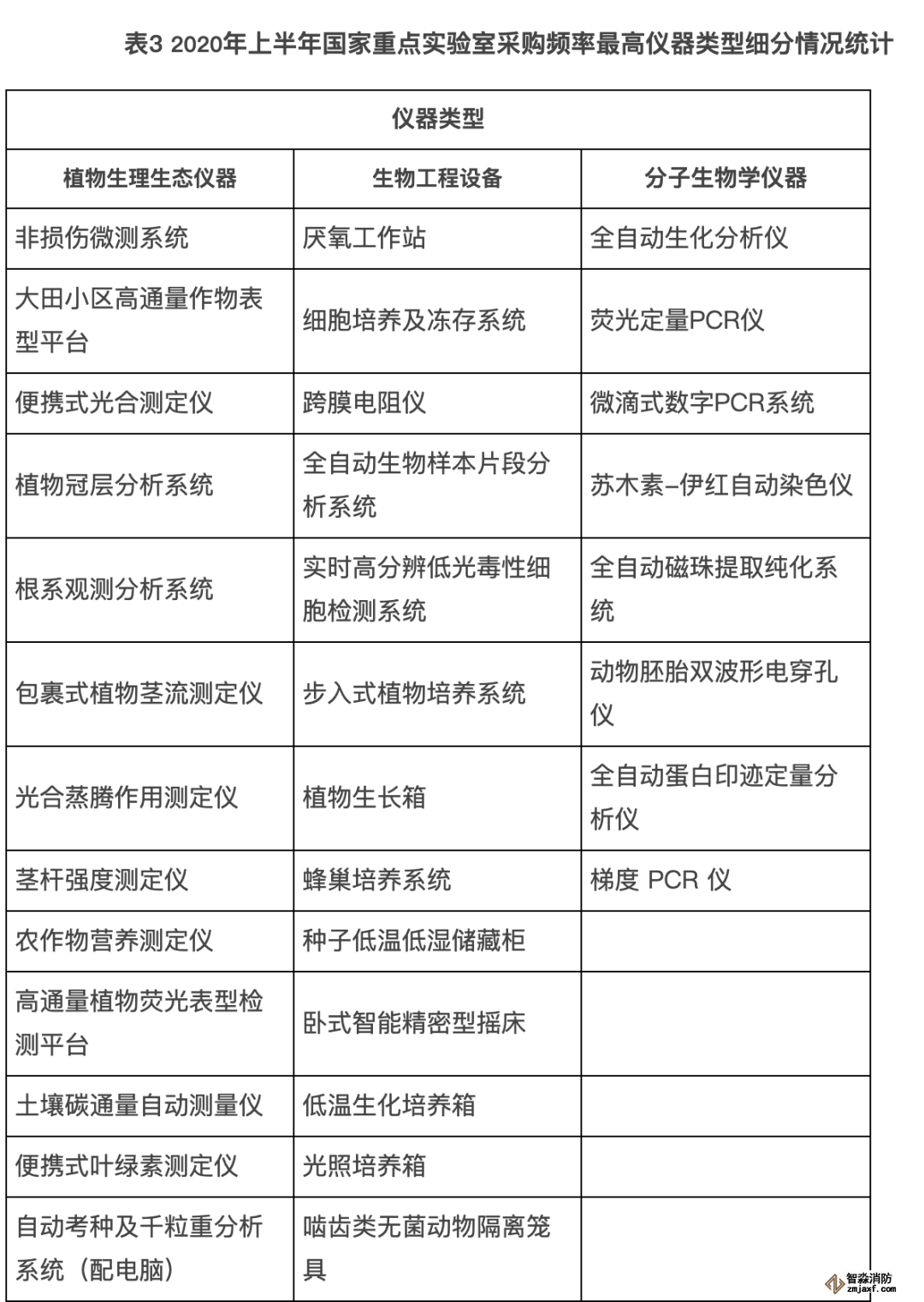
44大類!這14類儀器占比近7成

圖4:2020年上半年國家重點實驗室采購頻率最高的前14類儀器
2020年上半年,在各國家重點實驗室公布的采購儀器型號信息中,一共有44大類的儀器被采購。其中植物生理生態儀器被采購的數量占比最高,達11%。占比2、3位的是生物工程設備9%和分子生物學儀器7%,詳情如圖4所示。
值得一提的是,本文所列分類是以儀器信息網行業應用做參考,事實上,很多被采購的生物工程設備也是用于植物學研究及檢測。

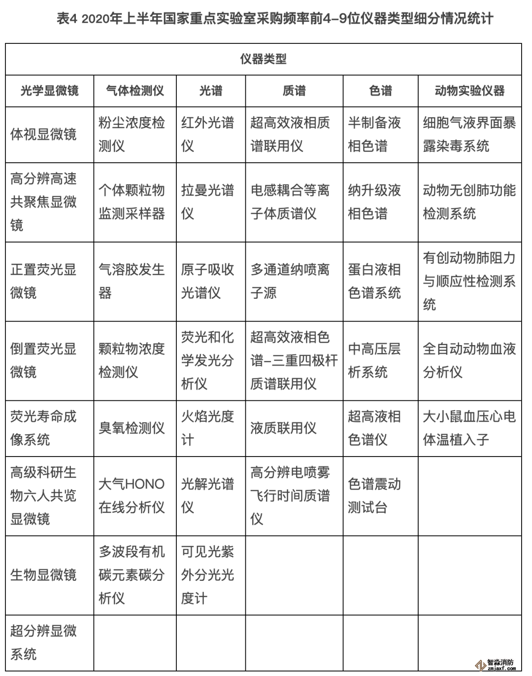
接下來,占比較高的依次是光學顯微鏡、氣體檢測儀、光譜、質譜、色譜、動物實驗儀器、細胞生物學儀器,以上9類儀器的采購數量總占比超過55%,再加上接下來的農業和食品專用儀器、臨床檢驗儀器設備、電子測量儀器、半導體檢測儀。以上這14類儀器的中標總量占比超過7成。

以上為2020年上半年個國家重點實驗室儀器設備采購概況分析。可以看到,生物與農業研究領域的國家重點實驗室的采購需求更加旺盛,相應的植物生理生態儀器、生物工程設備、分子生物學儀器、光學顯微鏡、氣體檢測儀、光譜、質譜、色譜、動物實驗儀器等,是采購頻率最高的儀器。
而作為科創國家隊,相比于性價比,國家重點實驗室更加重視儀器設備的科研能力和性能,超過30萬的儀器占總采購比重的約占70%。隨著疫情的趨緩,2020下半年,必將有更多的國家重點實驗室活躍在儀器采購領域,智淼檢測儀器也將第一時間帶來相關資訊,與讀者朋友們分享。
標簽:




















蘇公網安備32058102002149號
客服QQ