新聞資訊
新聞資訊
- 電影院、禮堂、劇場、體育館等場所觀眾廳的疏散門要求
- 《江西省消防技術標準疑難問題解答》中,關于安全疏散的內容
- 變電站設備房間都要設置氣體滅火系統?
- 消防維保檢測出虛假報告,追責時間期限是多久
- 室外樓梯代替防煙樓梯:可行性、利弊與實施建議
- 前室的可開啟外窗面積指的是窗的面積還是開啟后的有效面積?
- 地面疏散誘導燈的選材
- 捋順疏散走道和疏散通道,拿下疏散走道最小凈寬度要求
- 穩壓罐壓力調節的必要性與合適壓力值的探討
- 鋼結構室外敞開連廊是否需要噴涂防火涂料的探討
聯系我們
廠家:智淼消防檢測設備廠家
手機:18910580194,15262554119
電話:4006-598-119
郵箱:18751140119@163.com
地址:江蘇省蘇州市常熟市黃河路275號城市之星119室
消防新聞
《消防技術服務機構從業條件》印發文件+全文
- 作者:消防檢測設備
- 發布時間:2019-09-12 07:50:00
- 來源:http://www.123yhq.com/
- 點擊:671
《消防技術服務機構從業條件》印發









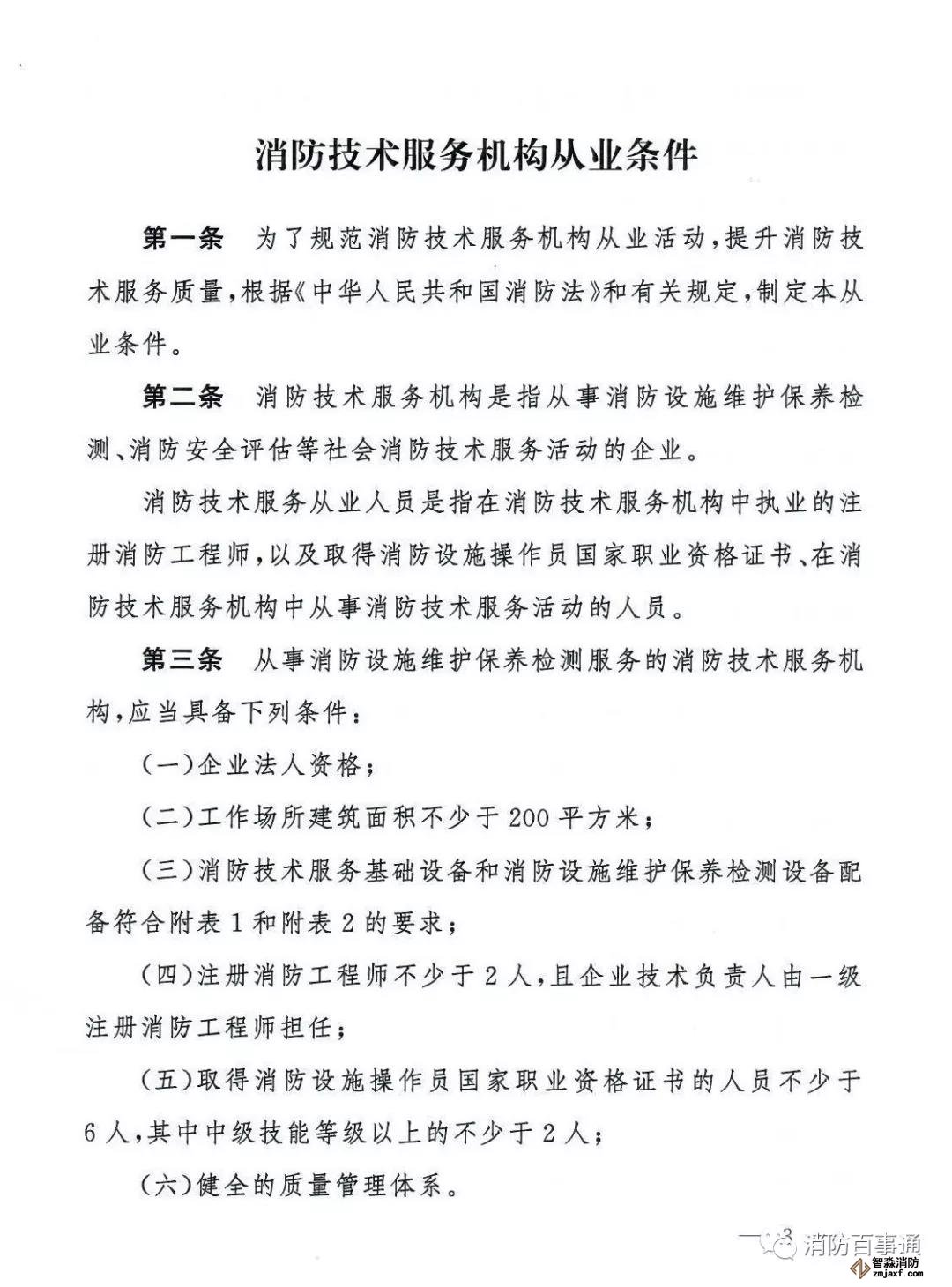
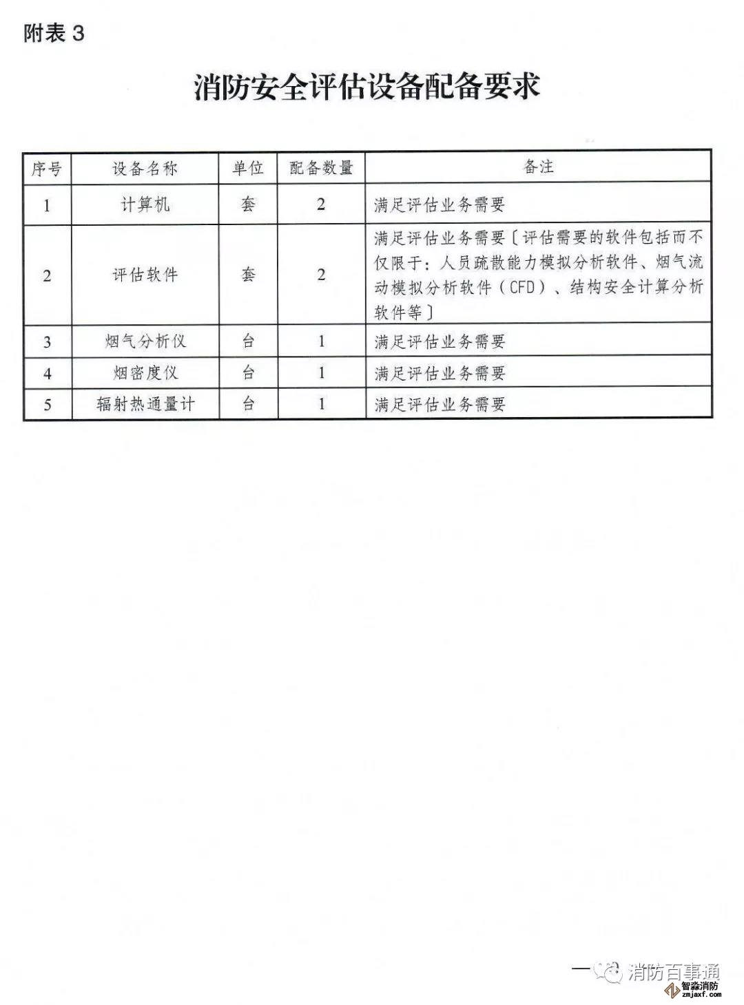
消防技術服務機構從業條件
第一條
為了規范消防技術服務機構從業活動,提升消防技術服務質量,根據《中華人民共和國消防法》和有關規定,制定本從業條件。
第二條
第三條
第四條
第五條
第六條
第七條
第八條
標簽:




















蘇公網安備32058102002149號
客服QQ