技術支持
新聞資訊
- 電影院、禮堂、劇場、體育館等場所觀眾廳的疏散門要求
- 《江西省消防技術標準疑難問題解答》中,關于安全疏散的內容
- 變電站設備房間都要設置氣體滅火系統?
- 消防維保檢測出虛假報告,追責時間期限是多久
- 室外樓梯代替防煙樓梯:可行性、利弊與實施建議
- 前室的可開啟外窗面積指的是窗的面積還是開啟后的有效面積?
- 地面疏散誘導燈的選材
- 捋順疏散走道和疏散通道,拿下疏散走道最小凈寬度要求
- 穩壓罐壓力調節的必要性與合適壓力值的探討
- 鋼結構室外敞開連廊是否需要噴涂防火涂料的探討
聯系我們
廠家:智淼消防檢測設備廠家
手機:18910580194,15262554119
電話:4006-598-119
郵箱:18751140119@163.com
地址:江蘇省蘇州市常熟市黃河路275號城市之星119室
消防維保維修
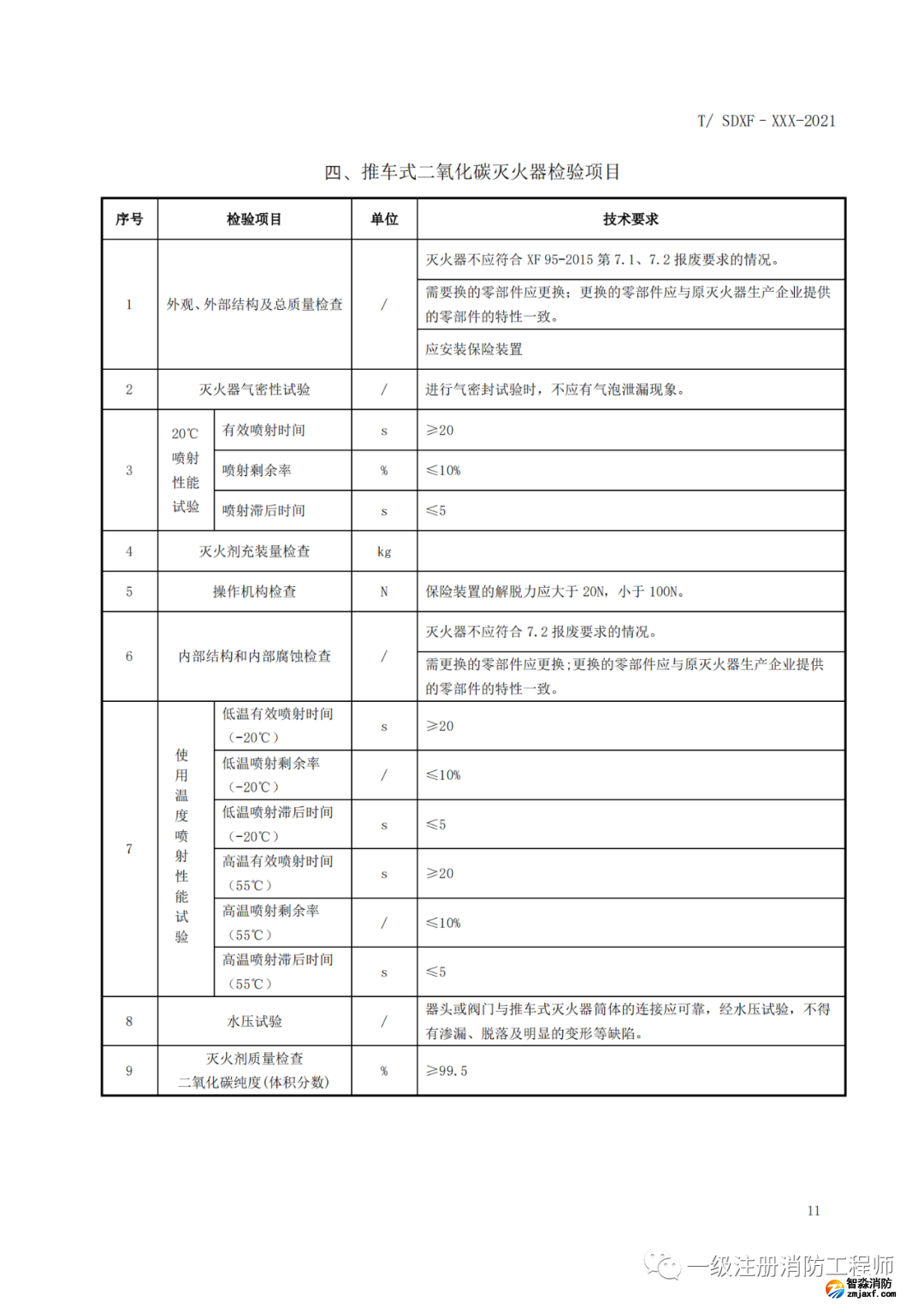
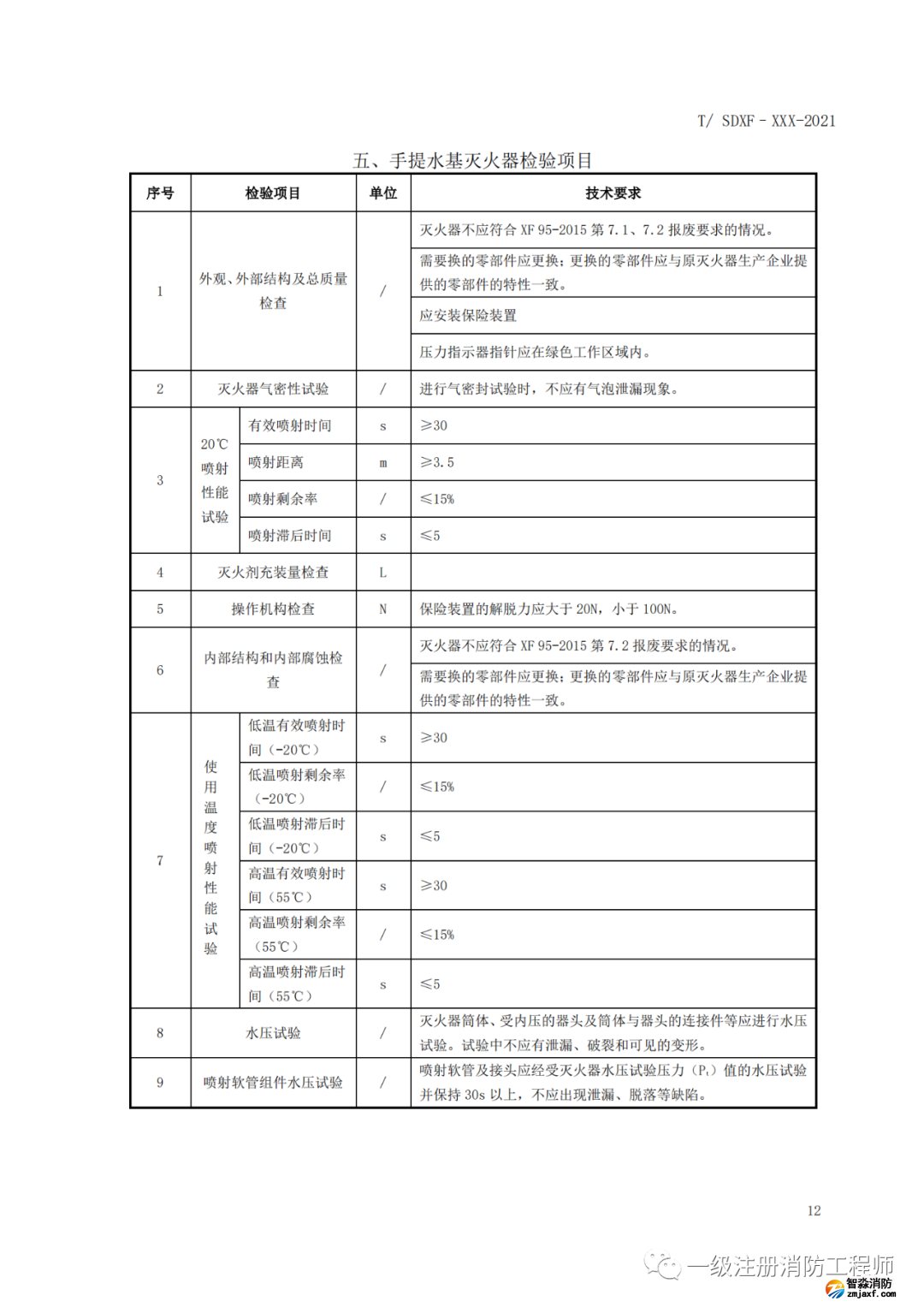
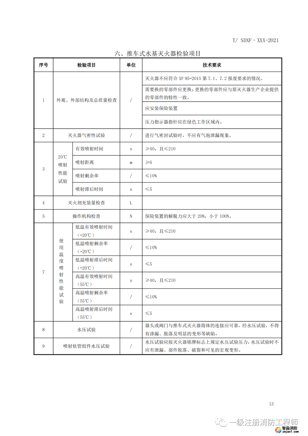
《滅火器維修企業從業條件評定規程》征求意見
- 作者:消防檢測設備
- 發布時間:2021-07-06 02:57:27
- 來源:http://www.123yhq.com/
- 點擊:667
《滅火器維修企業從業條件評定規程》征求意見稿
山東消防協會
魯消協函〔2021〕13號
各分支機構、各有關單位和專家:
根據《山東消防協會團體標準制修訂工作程序(試行)》和《關于批準立項團體標準<滅火器維修企業從業務件評定規程>等的公告》(魯消協〔2021〕12號)的要求,山東消防協會團體標準《滅火器維修企業從業條件評定規程》已完成征求意見稿(附件1)。現印發你們,請結合工作實際提出修改意見和建議,并填寫征求意見表(附件2)于2021年7月31日前反饋給標準編寫組。消防檢測儀器設備
聯系人:王謙
電話:0531-88897898 18615176919
郵箱:sdfpa119@163.com
附件:
1.
山東消防協會團體標準《滅火器維修企業從業條件評定規程》(征求意見稿).pdf
2.
山東消防協會團體標準《滅火器維修企業從業條件評定規程》征求意見表.pdf
山東消防協會
2021年7月1日
















標簽:




















蘇公網安備32058102002149號
客服QQ