經常有網友問關于消防檢測尤其是消防維保如何收費?有無國家收費標準?可以很明確的講,此類收費尚無國家標準,只有地方標準。
這里我們拋開消防檢測不講,只談談消防維保的收費。
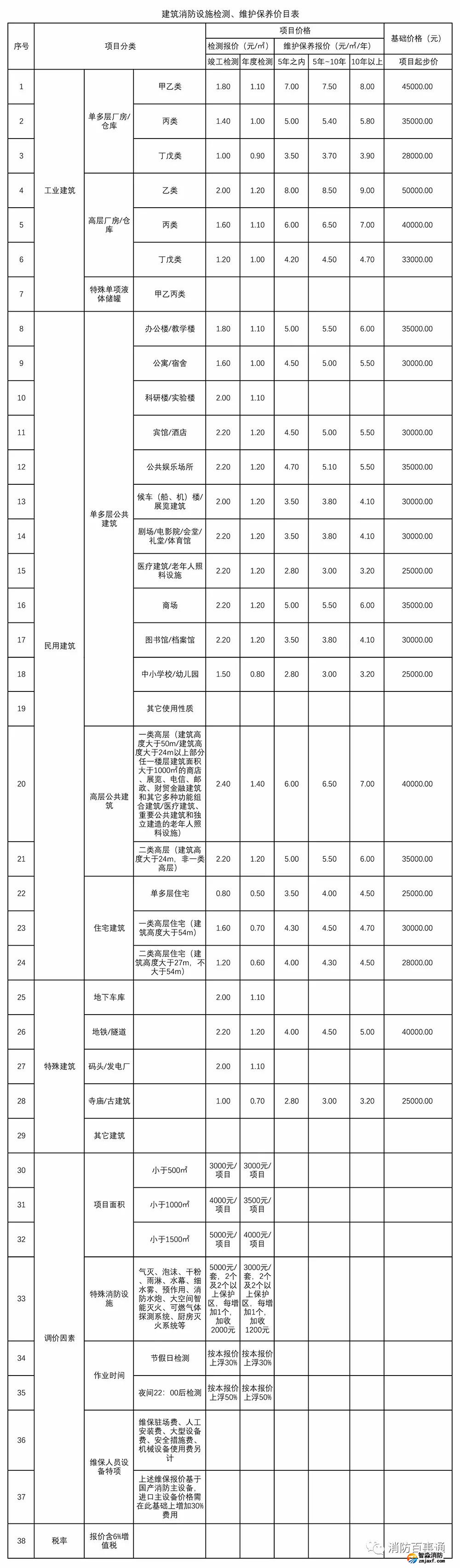
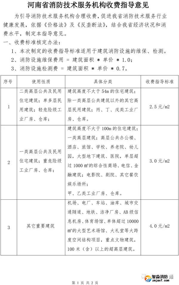
據互聯網可檢索到的公開信息顯示,全國目前只有4個省/市曾于不同年度發布過消防維保收費標準,收費標準考慮的主要要素有:使用年限、使用性質、建筑類別、建筑面積、消防投資額、火災自動報警系統規模等,現以時間順序列舉如下:
各市、地物價局、公安局,濟南鐵路公安局,濱海、齊都、銀山公安局:
為開展我省建筑消防設施維修保養工作,規范維修保養收費,保障建筑消防設施正常運行,對《山東省建筑消防設施維修保養收費標準(試行)》進行了修訂。現印發給你們,請貫徹執行。
一、《山東省建筑消防設施維修保養收費標準》適用于經我省公安消防主管部門批準從業的單位為客戶建筑消防設施提供維修保養服務收費,該收費為經營性收費。
二、從業單位為客戶提供服務必須堅持雙方自愿的原則,不得強行服務,強行收費。
三、從業單位應按規定將收費標準明碼標價,自覺接受物價部門及社會的監督。具體收費標準應在雙方簽訂合同時予以明確。
四、本通知自下發之日起執行,原《山東省建筑消防設施維修保養收費標準(試行)》同時廢止。
二、建筑消防設施維修保養費以火災自動報警系統維修保養費用為計算基準,加上其他相關設施的維修保養費用,為該工程總費用。
(一)火災自動報警系統維修保養費用A,按探測器數量規模及系統投入使用年限計算,具體如下表。

(二)自動消防系統其他消防設施,以其服務區域自動報警系統維修保養費用為基準計算。
設有防火卷簾系統的,D=200元x卷簾門數;設有消火栓系統的,E=5%A;
三、單設滅火系統的,維修保養費用按其保護區域計算。
(一)單設噴淋滅火系統的,按所保護場所面積,每平方米1元計算。
(二)單設氣體滅火系統的,按所保護場所空間,每立方米5元計算。
四、其他建筑消防設施維修保養費用,已含在上述費用中,不再另行計算。、
五、以上所列費用不包含建筑消防設施及其配件的更換、法定檢測以及火災探測器的清洗費用。
六、本收費標準為最高收費標準,具體收費由當事人協商確定。
我局《關于核定建筑消防設施維修保養技術服務試行收費標準的批復》(湘價服[2003]139號)下發以來,全省消防設施維修保養技術收費秩序得到了較好的規范,社會反映平穩,經研究決定重新核定全省建筑消防設施維修保養技術服務收費標準,現就有關事項通知如下:
建筑消防設施維修保養技術服務費(簡稱維保服務費)按消防設施總投資額分檔累加計收,100萬元以內的,年度維保服務費為6%;101-300萬元的,年度維保服務費為5%;301-600萬元的,年度維保服務費為4%;601萬元以上的,年度維保服務費為2%。
按照國家有關規定配置的消防設施和器材、設置消防安全標志的維修保養,包括火災自動報警系統,室外、室內消火栓水系統,各類自動噴火滅火系統,各類氣體自動滅火系統,固定氣溶膠自動滅火系統,固定泡沫滅火系統,消防電源和消防電氣設施以及其他需要進行維護和測試的消防安全設施器材。
三、開展建筑消防設施維修保養服務工作,必須取得有關部門批準的消防設施維修保養技術資格,必須遵循自愿委托和服務有償的原則,維保單位應與委托方簽訂服務協議或合同,并明確具體的維保項目、維保技術標準,嚴格執行規定的收費標準,嚴禁指定或強制服務。維修保養期按年度計算,維保后必須向委托人出具技術維護檢測報告,對檢測結果承擔相關法律責任。無維保委托書和不出具檢測報告的,不得收費。維保服務年度內、或雖超過合同期,但屬公司責任內需復修的,公司應按合同要求維保,并不得另行收費。
四、建筑消防設施維修保養服務費屬重要的服務價格,由省物價局統一管理。凡不具備維保資質和條件的單位,不得參照本規定收費。執收單位應到同級價格部門重新辦理服務價格登記證手續,使用稅務部門規定票據,自覺接受價格管理部門的監督檢查。
本通知自2006年3月1日起執行。有效期限為兩年。
2019年6月18日下午,上海市消防協會在市科學會堂海洋能廳召開消防技術服務行業大會,公布了建筑消防設施維保檢測參考價格,出臺了上海市消防協會技術服務分會自律公約,全力整治行業內低價競爭、掛靠成風、弄虛作假等擾亂市場秩序的行為,維護營造了行業公平競爭的市場秩序和市場環境,促進了行業健康有序發展。
以下是部分消防百事通網友評論




標簽:
本文網址:http://www.123yhq.com/wh/1284.html
智淼消防檢測設備廠家:一二級消防檢測工具箱、消防安全評估軟件、消防維護保養檢測設備、消防電氣檢測儀器、防雷檢測裝置、消防監督檢查箱、火災現場勘查工具箱、人防工程檢測儀器,消防測試煙槍、多功能試水裝置、消防檢測設備儀器配置報價,消防檢測設備網站:http://www.123yhq.com/;消防檢測儀器廠家服務熱線:4006-598-119