技術支持
新聞資訊
- 電影院、禮堂、劇場、體育館等場所觀眾廳的疏散門要求
- 《江西省消防技術標準疑難問題解答》中,關于安全疏散的內容
- 變電站設備房間都要設置氣體滅火系統?
- 消防維保檢測出虛假報告,追責時間期限是多久
- 室外樓梯代替防煙樓梯:可行性、利弊與實施建議
- 前室的可開啟外窗面積指的是窗的面積還是開啟后的有效面積?
- 地面疏散誘導燈的選材
- 捋順疏散走道和疏散通道,拿下疏散走道最小凈寬度要求
- 穩壓罐壓力調節的必要性與合適壓力值的探討
- 鋼結構室外敞開連廊是否需要噴涂防火涂料的探討
聯系我們
廠家:智淼消防檢測設備廠家
手機:18910580194,15262554119
電話:4006-598-119
郵箱:18751140119@163.com
地址:江蘇省蘇州市常熟市黃河路275號城市之星119室
消防維保維修
HY114聲級計常見的故障及排除方法
- 作者:消防檢測設備
- 發布時間:2020-07-17 09:13:32
- 來源:http://www.123yhq.com/
- 點擊:617
-
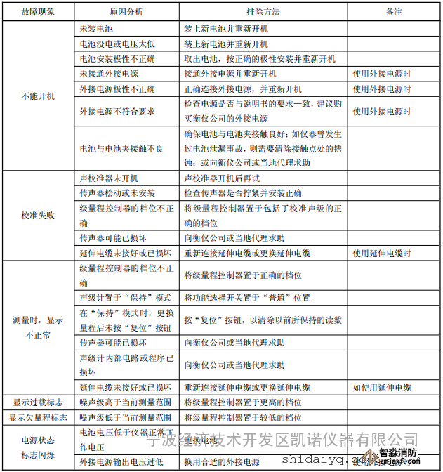
汽車檢測線專用聲級計HY114,從結構上看主要由傳聲器、前置放大器、模擬電路板、計算機及顯示電路板、電池盒和外殼等部件所組成。
HY114A 的不同之處在于前置放大器(阻抗變換器)是可拔插的,因此它可連接延伸電纜,使傳聲器單元遠離聲級計本體。
儀器在使用中可能會遇到一些簡單的操作問題或故障,本章給出了一些常見故
障的現象、可能的原因和排除方法。


標簽:
- 上一篇:HY114聲級計的使用與維護
- 下一篇:線型紅外光束感煙探測器減少誤報故障的安裝注




















蘇公網安備32058102002149號
客服QQ