技術支持
新聞資訊
- 電影院、禮堂、劇場、體育館等場所觀眾廳的疏散門要求
- 《江西省消防技術標準疑難問題解答》中,關于安全疏散的內容
- 變電站設備房間都要設置氣體滅火系統?
- 消防維保檢測出虛假報告,追責時間期限是多久
- 室外樓梯代替防煙樓梯:可行性、利弊與實施建議
- 前室的可開啟外窗面積指的是窗的面積還是開啟后的有效面積?
- 地面疏散誘導燈的選材
- 捋順疏散走道和疏散通道,拿下疏散走道最小凈寬度要求
- 穩壓罐壓力調節的必要性與合適壓力值的探討
- 鋼結構室外敞開連廊是否需要噴涂防火涂料的探討
聯系我們
廠家:智淼消防檢測設備廠家
手機:18910580194,15262554119
電話:4006-598-119
郵箱:18751140119@163.com
地址:江蘇省蘇州市常熟市黃河路275號城市之星119室
消防設施檢測
鋼鐵冶金行業消防報警系統解決方案
- 作者:消防檢測設備
- 發布時間:2021-09-04 02:00:15
- 來源:http://www.123yhq.com/
- 點擊:655
鋼鐵冶金行業消防報警系統解決方案
1.概述
鋼鐵冶金行業是我國最重要的工業領域之一,也是國家《安全生產法》規定的重點監控對象,企業規模大、生產工藝復雜、自動化要求高。
青鳥消防針對鋼鐵企業的火災危險性及工藝消防特點,基于青鳥消防工業級火災報警控制系統、數字式纜式線型感溫火災探測器、多波段火焰探測器、可視化消防智眼系統、可燃及有毒氣體檢測系統、智能應急照明及疏散指示系統、工業企業智慧消防平臺、氣體及細水霧滅火設備等核心產品的技術優勢,制定了安全、可靠、適用、智能的消防系統解決方案。
2.鋼鐵企業防火痛點
2.1.消防總體規劃的系統性問題
全廠資源共享、消防安全單元區域的劃分、全廠性消防設施的設置(如消防站、消防安全監控中心、消防泵站、系統網絡等)、消防與工藝安全的有效結合、消防投資經濟合理性等。
2.2.重點火災危險區域的有效探測問題
鋼鐵企業的重點火災危險區域,如電纜類火災區域、可燃液體類火災區域,由于其重要性、建筑封閉性、火災的特殊性,對火災探測和滅火都提出了很高的要求。
2.3.消防系統的工業化問題
基于鋼鐵冶煉工藝的特殊性、火災的特殊性、工藝安全的必要性、消防安全管理的重要性,消防系統關鍵設備的選型必須能滿足上述工藝安全、工業環境的要求,即工業化問題,同時關鍵探測設備的選擇必須是有針對性的特種火災探測器,即適用性問題。
2.4.系統管理的智慧化問題
近幾年大數據、人工智能技術廣泛應用,為鋼鐵冶金企業消防報警系統實現智慧化帶來可能。如何將所有系統從傳統模式基礎上采用計算機、物聯網、大數據、移動通信、人工智能等技術實現信息化、數字化、智能化,是實現系統智慧化管理的關鍵。
3.典型火災危險區域火災探測關鍵技術
3.1.電纜類
電纜隧道、電纜夾層、電氣地下室等電纜密集場所火災起因主要有兩種:內部火源和外部火源。采用纜式線型差定溫探測器,在被保護電纜上表面S形逐層敷設,波峰間距不大于1.8m。防護對象設置自動滅火系統時,采用兩個纜式線型差定溫探測器組合探測。



單回路纜式線型差定溫火災探測器配接感溫電纜長度可達1000米;
可通過回路總線直接接入青鳥火災報警控制器回路,無需配置接接口模塊;
既具備分布定位功能,可準確指示報警點具體位置、報警點溫度值;也具備分區定位功能;
纜式線型差定溫火災探測器可以根據現場應用條件的不同與常規線纜配合使用,方便信號處理單元集中布置管理;
信號處理單元、感溫電纜及終端盒的防護等級均為 IP67;
抗電磁輻射能力高達 30V/m(80-1000Mhz),抗工頻磁場能力高達100A/m;
具備阻燃、碰撞、拉力檢測檢驗報告;
可高配溫度場監測系統,可直觀顯示感溫電纜沿線的屬性、閾值、實時溫度數據、報警、故障等信息,并可方便進行分布報警(預警)閾值設定、分區設定、故障段屏蔽等功能。
3.2.皮帶傳輸機
皮帶傳輸機長期運行過程中,由于種種原因,機頭及滾軸處容易出現運轉不暢現象而增大摩擦,積蓄的熱量使機頭和滾軸處溫度升高。如果皮帶輸送機運送的是可燃物料(煤),當溫度達到其燃點時,會引起可燃物料和皮帶燃燒,發生火災。
采用纜式線型差定溫探測器在皮帶傳輸機發熱部位附近直線懸掛敷設。



3.3.油庫液壓站區域
此類油品屬于丙類可燃液體,站內不僅有輸油設備、儲油罐(箱),還有復雜的管線分布。輸油泵、輸油管道的連接法蘭、法門等連接管件處,容易因密封不好,誤操作等原因發生油品泄漏現象,從而由于外部火源、內部火源的作用造成地面流淌火,進一步危機油罐的安全。
采用纜式線型差定溫探測器在油箱、油管路上纏繞敷設、在電纜橋架上S型接觸敷設、在滅火系統管道上懸掛敷設,紅外火焰探測器安裝在區域內墻體上。

3.4.大型油浸變壓器
大型油浸變壓器器身內充有幾十甚至上百噸的絕緣油(作為絕緣、冷卻劑和隔熱用),在變壓器短時或持續性故障時間里,將分解出甲烷、乙烷、氫等可燃性氣體,如果產生的可燃氣體數量或壓力超過變壓器的容許值時,將從變壓器器身的薄弱環節噴射出來而造成火災。
采用紅外火焰探測器在變壓器附近墻上壁裝或立柱安裝,防火對象設置滅火系統時,采用兩路紅外火焰探測器或紅外火焰探測器和纜式線型差定溫探測器組合探測,纜式線型差定溫探測器在變壓器本體和油枕纏繞敷設。


3.5.大空間配電室
傳統的點型感煙探測器存在著檢修不便、電氣安全等問題,為此,在配電室采用線型光束感煙探測器,在配電室墻上壁裝。經測算,當點型感煙探測器數量大于6只時,采用紅外光束感煙探測器,布線簡單,節省了管線材料費,同時也節省了管線和設備的施工費用,所以在整體造價上更低。

3.6.重要機柜
對于重要的高壓配電柜、低壓配電柜、輸電開關柜、服務器機柜、發電機柜、繼電器柜、控制柜等出現火災,將嚴重影響生產或造成重大損失的機柜,采用主動防護原則,采用極早期火災探測技術,設置熱解粒子探測器或其它高靈敏度電氣火災監控設備。以便在火災發生前進行預警,主動針對性的進行處理,杜絕造成重大損失。


3.7.可燃有毒氣體區域
鋼鐵企業可燃(有毒)氣體主要為焦爐煤氣和高爐煤氣,屬于易燃易爆及有毒氣體,具有燃燒爆炸性、擴散性、可縮性和膨脹性、摩擦帶電性、腐蝕性、毒害性和窒息性等特性。用設置相應可燃氣體、有毒氣體探測器。


3.8.防爆場所
氣體防爆場所:焦爐地下室、煤氣鼓風機室、廠房內的煤氣凈化回收、煤氣回收風機房、煤氣柜活塞與柜頂之間空間等。
粉塵防爆場所:球團封閉煤粉制備室、分裝鋁粉間鋁粒粒化間、收塵間、篩分間、成品間、增碳劑等。
實際應用中根據防爆形式和防爆等級選擇相應防爆設備。
4.火災自動報警系統
4.1.系統架構圖

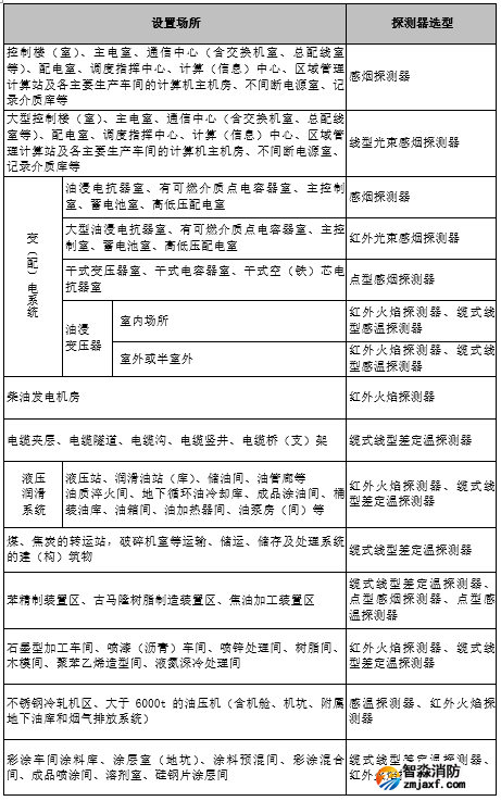
4.2.重點場所火災探測器選型方案


5.可燃有毒氣體探測報警系統
可選擇多線制或總線制系統。在可能發生可燃(有毒)氣體泄漏的工藝閥門、接頭等處設置可燃(有毒)氣體探測器。


6.消防應急照明及疏散指示系統
根據《消防應急照明和疏散指示系統技術標準》GB51309-2018,設置消防控制室的場所應選擇集中控制型系統,設置火災自動報警系統但未設置消防控制室的場所宜選擇集中控制型系統。

7.可視化消防智眼火警監控系統
鋼鐵冶金行業是我國最重要的工業領域之一,也是國家《安全生產法》規定的重點監
火焰檢測
煙霧檢測
最快輪巡間隔2秒
根據不同重點區域可增加事件報警功能

8.工業消防安全網絡化監控系統

9.火災探測及智慧化關鍵技術應用
工業級系統產品,安全生產的有效保證
數字式差定溫感溫電纜,電纜火災探測快速可靠
熱解粒子探測器,極早期電氣火災探測夢想成真
可視化消防智眼系統,重點場所火災探測及安全管理的保證
標簽:
- 上一篇:產品接線圖 | 防火門監控系統
- 下一篇:滅火器檢查、維修、更換滅火藥劑及回收等活動




















蘇公網安備32058102002149號
客服QQ