技術支持
新聞資訊
- 電影院、禮堂、劇場、體育館等場所觀眾廳的疏散門要求
- 《江西省消防技術標準疑難問題解答》中,關于安全疏散的內容
- 變電站設備房間都要設置氣體滅火系統?
- 消防維保檢測出虛假報告,追責時間期限是多久
- 室外樓梯代替防煙樓梯:可行性、利弊與實施建議
- 前室的可開啟外窗面積指的是窗的面積還是開啟后的有效面積?
- 地面疏散誘導燈的選材
- 捋順疏散走道和疏散通道,拿下疏散走道最小凈寬度要求
- 穩壓罐壓力調節的必要性與合適壓力值的探討
- 鋼結構室外敞開連廊是否需要噴涂防火涂料的探討
聯系我們
廠家:智淼消防檢測設備廠家
手機:18910580194,15262554119
電話:4006-598-119
郵箱:18751140119@163.com
地址:江蘇省蘇州市常熟市黃河路275號城市之星119室
消防設施檢測
室內裝修材料消防驗收現場
- 作者:消防檢測設備
- 發布時間:2021-06-19 02:17:47
- 來源:http://www.123yhq.com/
- 點擊:604
室內裝修材料消防驗收現場
某項目消防驗收現場
住建部門驗收人員實地點燃裝修裝飾地面材料查看其燃燒性能

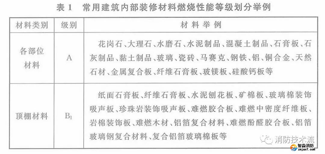
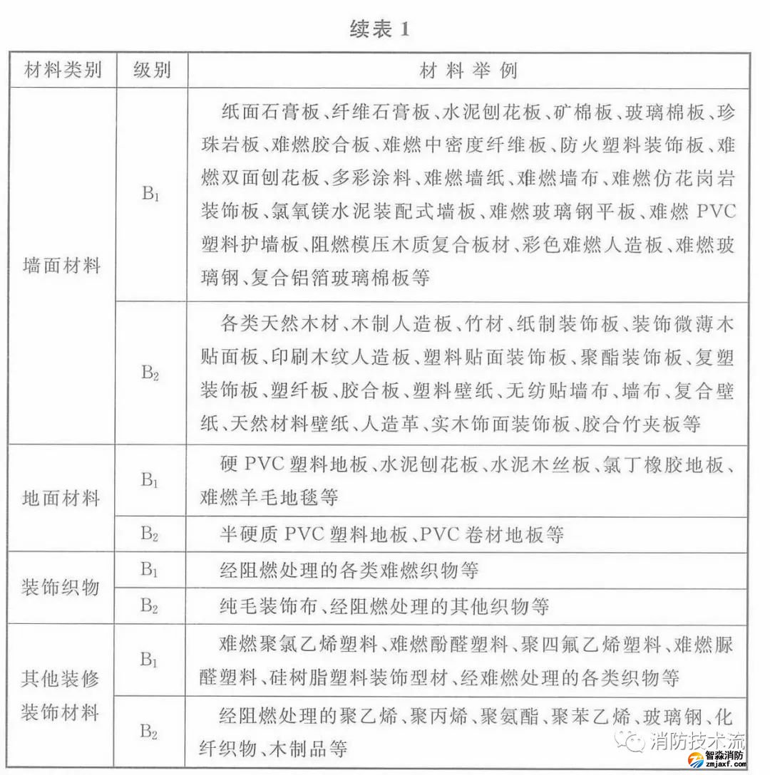
裝修材料按其使用部位和功能,可劃分為頂棚裝修材料、墻面裝修材料、地面裝修材料、隔斷裝修材料、固定家具、裝飾織物、其他裝修裝飾材料七類。
注:其他裝修裝飾材料系指樓梯扶手、掛鏡線、踢腳板、窗簾盒、暖氣罩等。
裝修材料按其燃燒性能應劃分為四級,并應符合本規范表3.0.2的規定。

表1中列舉的材料大致分為兩類,一類是天然材料,一類是人造材料或制品。天然材料的燃燒性能等級劃分是建立在大量試驗數據積累的基礎上形成的結果;人造材料或制品是在常規生產工藝和常規原材料配比下生產出的產品,其燃燒性能的等級劃分同樣是在大量試驗數據積累的基礎上形成的,劃分結果具有普遍性。


規范要求摘錄
建筑內部裝修不應擅自減少、改動、拆除、遮擋消防設施、疏散指示標志、安全出口、疏散出口、疏散走道和防火分區、防煙分區等。
建筑內部消火栓箱門不應被裝飾物遮掩,消火栓箱門四周的裝修材料顏色應與消火栓箱門的顏色有明顯區別或在消火栓箱門表面設置發光標志。
疏散走道和安全出口的頂棚、墻面不應采用影響人員安全疏散的鏡面反光材料。
地上建筑的水平疏散走道和安全出口的門廳,其頂棚應采用A級裝修材料,其他部位應采用不低于B1級的裝修材料;地下民用建筑的疏散走道和安全出口的門廳,其頂棚、墻面和地面均應采用A級裝修材料。
疏散樓梯間和前室的頂棚、墻面和地面均應采用A級裝修材料。
建筑物內設有上下層相連通的中庭、走馬廊、開敞樓梯、自動扶梯時,其連通部位的頂棚、墻面應采用A級裝修材料,其他部位應采用不低于B1級的裝修材料。
建筑內部變形縫(包括沉降縫、伸縮縫、抗震縫等)兩側基層的表面裝修應采用不低于B1級的裝修材料。
無窗房間內部裝修材料的燃燒性能等級除A級外,應在規定的基礎上提高一級。
消防水泵房、機械加壓送風排煙機房、固定滅火系統鋼瓶間、配電室、變壓器室、發電機房、儲油間、通風和空調機房等,其內部所有裝修均應采用A級裝修材料。
消防控制室等重要房間,其頂棚和墻面應采用A級裝修材料,地面及其他裝修應采用不低于B1級的裝修材料。
建筑物內的廚房,其頂棚、墻面、地面均應采用A級裝修材料。
經常使用明火器具的餐廳、科研試驗室,其裝修材料的燃燒性能等級除A級外,應在規定的基礎上提高一級。
民用建筑內的庫房或貯藏間,其內部所有裝修除應符合相應場所規定外,且應采用不低于B1級的裝修材料。
展覽性場所裝修設計應符合下列規定:
1 展臺材料應采用不低于B1級的裝修材料。
2 在展廳設置電加熱設備的餐飲操作區內,與電加熱設備貼鄰的墻面、操作臺均應采用A級裝修材料。
3 展臺與鹵鎢燈等高溫照明燈具貼鄰部位的材料應采用A級裝修材料。
照明燈具及電氣設備、線路的高溫部位,當靠近非A級裝修材料或構件時,應采取隔熱、散熱等防火保護措施,與窗簾、帷幕、幕布、軟包等裝修材料的距離不應小于500mm;燈飾應采用不低于B1級的材料。
建筑內部的配電箱、控制面板、接線盒、開關、插座等不應直接安裝在低于B1級的裝修材料上;用于頂棚和墻面裝修的木質類板材,當內部含有電器、電線等物體時,應采用不低于B1級的材料。
當室內頂棚、墻面、地面和隔斷裝修材料內部安裝電加熱供暖系統時,室內采用的裝修材料和絕熱材料的燃燒性能等級應為A級。當室內頂棚、墻面、地面和隔斷裝修材料內部安裝水暖(或蒸汽)供暖系統時,其頂棚采用的裝修材料和絕熱材料的燃燒性能應為A級,其他部位的裝修材料和絕熱材料的燃燒性能不應低于B1級,且尚應符合本規范有關公共場所的規定。
建筑內部不宜設置采用B3級裝飾材料制成的壁掛、布藝等,當需要設置時,不應靠近電氣線路、火源或熱源,或采取隔離措施。
單層、多層民用建筑內部各部位裝修材料的燃燒性能等級,不應低于本規范表5.1.1的規定。


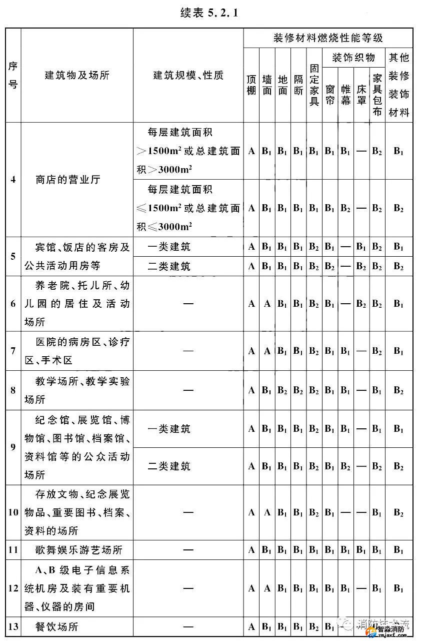
高層民用建筑內部各部位裝修材料的燃燒性能等級,不應低于本規范表5.2.1的規定。



地下民用建筑內部各部位裝修材料的燃燒性能等級,不應低于本規范表5.3.1的規定。

注:地下民用建筑系指單層、多層、高層民用建筑的地下部分,單獨建造在地下的民用建筑以及平戰結合的地下人防工程。
標簽:




















蘇公網安備32058102002149號
客服QQ