新聞資訊
新聞資訊
- 電影院、禮堂、劇場、體育館等場所觀眾廳的疏散門要求
- 《江西省消防技術標準疑難問題解答》中,關于安全疏散的內容
- 變電站設備房間都要設置氣體滅火系統?
- 消防維保檢測出虛假報告,追責時間期限是多久
- 室外樓梯代替防煙樓梯:可行性、利弊與實施建議
- 前室的可開啟外窗面積指的是窗的面積還是開啟后的有效面積?
- 地面疏散誘導燈的選材
- 捋順疏散走道和疏散通道,拿下疏散走道最小凈寬度要求
- 穩壓罐壓力調節的必要性與合適壓力值的探討
- 鋼結構室外敞開連廊是否需要噴涂防火涂料的探討
聯系我們
廠家:智淼消防檢測設備廠家
手機:18910580194,15262554119
電話:4006-598-119
郵箱:18751140119@163.com
地址:江蘇省蘇州市常熟市黃河路275號城市之星119室
行業動態
消防應急照明及疏散指示系統?
- 作者:消防檢測設備
- 發布時間:2021-08-30 04:47:48
- 來源:http://www.123yhq.com/
- 點擊:559
消防應急照明及疏散指示系統?
消防應急照明和疏散指示系統是一種輔助人員安全疏散和消防作業的消防系統,其主要功能是在火災等緊急情況下,為人員安全疏散和滅火救援行動提供必要的照度條件和正確的疏散指示信息。消防檢測設備廠家今天給大家分享消防應急照明和疏散指示系統的詳細相關內容,供大家參考學習。
01
消防應急照明和疏散指示系統根據電源(蓄電池組)和轉入應急控制方式的設置不同,可以將消防應急照明和疏散指示系統分為以下4種形式:
1. 集中控制型系統是指系統設置應急照明控制器,由應急照明控制器集中控制并顯示應急照明集中電源及其配接的消防應急燈具工作狀態的消防應急照明和疏散指示系統。
2. 非集中控制型系統是指系統未設置應急照明控制器,由應急照明集中電源及其配接消防應急燈具工作狀態的消防應急照明和疏散指示系統。
說明:應急照明集中電源是指由蓄電池儲能,為集中電源型消防應急燈具供電的電源裝置。
消防應急照明和疏散指示系統主要由應急照明控制器、應急照明集中電源、消防應急標志燈具、消防應急照明燈具組成。

02
1. 除建筑高度小于27m的住宅建筑外,民用建筑、廠房和丙類倉庫的下列部位應設置疏散照明:
1)封閉樓梯間、防煙樓梯間及其前室、消防電梯間的前室或合用前室、避難走道、避難層(間)。
2)觀眾廳、展覽廳、多功能廳和建筑面積大于200㎡的營業廳、餐廳、演播室等人員密集的場所。
3)建筑面積大于100㎡的地下或半地下公共活動場所。
4)公共建筑內的疏散走道。
5)人員密集的廠房內的生產場所及疏散走道。
2. 疏散照明燈具應設置在出口的頂部、墻面的上部或頂棚上;備用照明燈具應設置在墻面的上部或頂棚上。
03
1. 公共建筑、建筑高度大于54m的住宅建筑、高層廠房(庫房)和甲、乙、丙類單、多層廠房,應設置燈光疏散指示標志,并應符合下列規定:
1)應設置在安全出口和人員密集的場所的疏散門的正上方。
2)應設置在疏散走道及其轉角處距地面高度1.0m以下的墻面或地面上。燈光疏散指示標志的間距不應大于20m;對于袋形走道,不應大于10m;在走道轉角區,不應大于1.0m。
2. 下列建筑或場所應在疏散走道和主要疏散路徑的地面上增設能保持視覺連續的燈光疏散指示標志或蓄光疏散指示標志:
1)總建筑面積大于8000㎡的展覽建筑。
2)總建筑面積大于5000㎡的地上商店。
3)總建筑面積大于500㎡的地下或半地下商店。
4)歌舞娛樂放映游藝場所。
5)座位數超過1500個的電影院、劇場,座位數超過3000個的體育館、會堂或禮堂。
6)車站、碼頭建筑和民用機場航站樓中建筑面積大于3000㎡的候車、候船廳和航站樓的公共區。
04
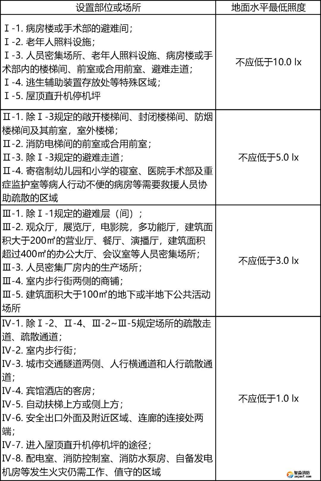
1.建筑內疏散照明的地面最低水平照度應符合下列規定:
1)對于疏散走道,不應低于1.0lx。
2)對于人員密集場所、避難層(間),不應低于3.0lx;對于老年人照料設施、病房樓或手術部的避難間,不應低于10.0lx。
3)對于樓梯間、前室或合用前室、避難走道,不應低于5.0lx;對于人員密集場所、老年人照料設施、病房樓或手術部內的樓梯間、前室或合用前室、避難走道,不應低于10.0lx。
2.消防控制室、消防水泵房、自備發電機房、配電室、防排煙機房以及發生火災時仍需正常工作的消防設備房應設置備用照明,其作業面的最低照度不應低于正常照明的照度。
3.照明燈應采用多點,均勻布置方式,建、構筑物設置照明燈的部位或場所疏散路徑地面水平最低照度應符合下表規定:

05
1.建筑內消防應急照明和燈光疏散指示標志的備用電源的連續供電時間應符合下列規定:
1)建筑高度大于100m的民用建筑,不應小于1.5h。
2)醫療建筑、老年人照料設施、總建筑面積大于100000㎡的公共建筑和總建筑面積大于20000㎡的地下、半地下建筑,不應少于1.0h。
3)其他建筑,不應少于0.5h。
2.火災狀態下,燈具光源應急點亮、熄滅的響應時間應符合下列規定:
1)高危險場所燈具光源應急點亮的響應時間不應大于0.25s。
2)其他場所燈具光源應急點亮的響應時間不應大于5s。
3)具有兩種及以上疏散指示方案的場所,標志燈光源點亮、熄滅的響應時間不應大于5s。
3.當確認火災后,由發生火災的報警區域開始,順序啟動全樓疏散通道的消防應急照明和疏散指示系統,系統全部投入應急狀態的啟動時間不應大于5s。
06
1.應按下表規定的檢查項目、數量對系統部件的功能、系統的功能進行檢查:

標簽:




















蘇公網安備32058102002149號
客服QQ