新聞資訊
新聞資訊
- 精心設計的消防系統在高層建筑火災面前為什么會失靈
- 香港思考|施工場景火災風險警示!臨時無線方案筑牢安全屏障
- 電影院、禮堂、劇場、體育館等場所觀眾廳的疏散門要求
- 《江西省消防技術標準疑難問題解答》中,關于安全疏散的內容
- 變電站設備房間都要設置氣體滅火系統?
- 消防維保檢測出虛假報告,追責時間期限是多久
- 室外樓梯代替防煙樓梯:可行性、利弊與實施建議
- 前室的可開啟外窗面積指的是窗的面積還是開啟后的有效面積?
- 地面疏散誘導燈的選材
- 捋順疏散走道和疏散通道,拿下疏散走道最小凈寬度要求
聯系我們
廠家:智淼消防檢測設備廠家
手機:18910580194,15262554119
電話:4006-598-119
郵箱:18751140119@163.com
地址:江蘇省蘇州市常熟市黃河路275號城市之星119室
行業動態
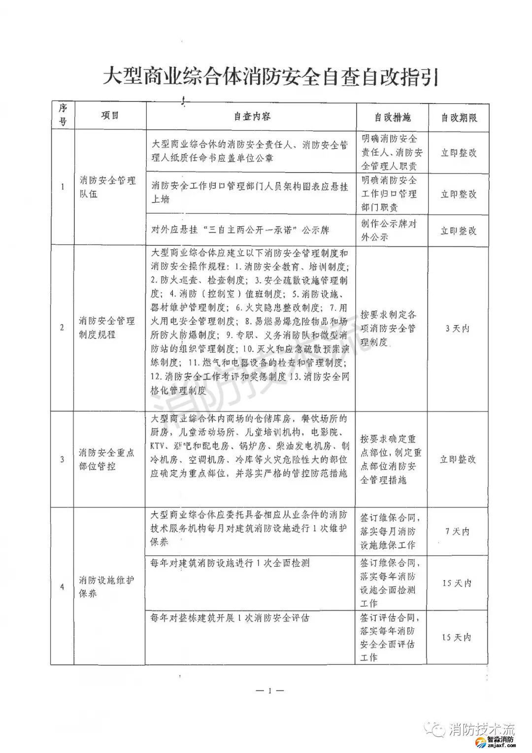
官方版大型商業綜合體消防安全自查自改指引
- 作者:消防檢測設備
- 發布時間:2021-02-05 14:18:30
- 來源:http://www.123yhq.com/
- 點擊:505
官方版大型商業綜合體消防安全自查自改指引

結合消防安全專項整治三年行動,由廣東省消防安全委員會辦公室發布的一系列社會單位消防安全自查自改指引,明確了自查內容、自改措施、自改期限,如消防控制室值班人員無證的要求在90天內通過資格考試。http://www.123yhq.com/




標簽:
- 上一篇:消防噴淋系統施工方案及調試注意事項
- 下一篇:室內裝修檢測施工注意事項




















蘇公網安備32058102002149號
客服QQ